社團法人彰化縣田尾休閒農業協會


三、2025花田祭活動後期|成果與延續

理事長活動感言

你的歲月靜好,是因為有人替你負重前行。這句話,我想送給這次所有參與《花田祭》的夥伴。從 6 月 20 日籌備小組成立,到 10 月 10 日正式開幕,短短三個多月,我們總共開了 14 次籌備會議,還有一次次的共識會、志工會、理監事會。
每次從晚上七點半開到十點,燈亮著、筆不停、群組裡訊息滿滿。
那不是抱怨,而是一種信念——
只要我們願意努力,田尾就能再被看見。

🌿
這一路走來,我最感謝的是我們這群願意「負重前行」的夥伴:
副執行長 周家宏(瑞楓農園),從智慧導覽系統到奇步整合,讓田尾走向數位新時代;張書杰 ,原生植物展的策展者與會務顧問,讓花田祭更有靈魂;李畇儀Yun(送禮盆栽、DIY課程) 組長,籌組與訓練志工團隊,讓志工成為最溫暖的力量;劉兪町 ,從攝影到小編,讓活動被看見、被記錄;陳彥汝 Amy ,開幕式上專業又真誠的主持,讓現場氣氛充滿感動;富良田農園 林子良 ,場佈與支援的萬能隊長,每一次都義無反顧;羅國誌 ,負責募款與資源協調,是默默推動的引擎;而最感謝的,是我們的總幹事 @劉碧霞Grace ——
從行政、文件、設計、場務到人心,她不只是幕後推手,更是整場活動的靈魂人物。

🌸
這次花田祭的成功,也要感謝每一位理監事、會員與志工。
你們在烈日下導覽、在夜色中收場;你們揮汗、微笑、耐心、用心,撐起了田尾這三天最美的樣子。沒有你們,這場活動不可能如此完整。你們讓我再次相信,「一起做,就會不一樣」。

🌿
這幾年,協會在資源有限的條件下,仍堅持以 Open Garden(開放花園) 的理念,讓花田祭不只是節慶,而是一場「地方打開」的實驗。我們希望遊客能走進花園、走進店家、走進田尾人的生活,用腳步與微笑,重新認識這片土地。
這並不容易。每次的籌備都像在摸黑開路,但我們知道,這條路值得走。

🌼
今年,我們用數據證明了這條路真的走得通:
三天吸引 1,725 位加入好友、1,328 位實際參與、7,411 次掃描互動,
平均每人參與 5.6 次以上、四項任務兌換率超過 90%。
這代表,遊客真的玩進來了、體驗進來了。
每一次掃描、每一次對話、每一張笑臉,都在告訴我們——「田尾的故事值得被聽見」。

🌸
我想邀請所有會員與業者朋友,也以這句話共勉:「你的歲月靜好,是因為有人替你負重前行」。請大家看見協會這幾年一步步的努力——我們在有限資源下搭平台、建系統、帶志工、辦展覽,一切都是為了讓田尾能被更多人走進、被更多人喜歡。

希望未來,當協會再需要大家支持、你們能想起我們這些日子裡的努力,想起每一次深夜開會的燈光、每一位志工在烈陽下的身影。

讓我們一起,繼續守護這片花田。
讓「花田祭」不只是活動,而是一個信念。
讓「田尾」不只是地名,而是我們共同的驕傲。

田尾休閒農業協會 理事長 張勝哲 敬上

成果摘要

114年花田祭—花園解謎活動滿意度調查報告

活動名稱:2025 田尾花田祭-花園解謎
活動總參與人數:1,328 人
回收問卷份數:172 份(回收率 12.95%)
調查目的:了解參與民眾對活動流程、氛圍與學習體驗的感受,作為後續活動規劃與改善依據。

一、整體量化滿意度分析(樞紐分析結果)
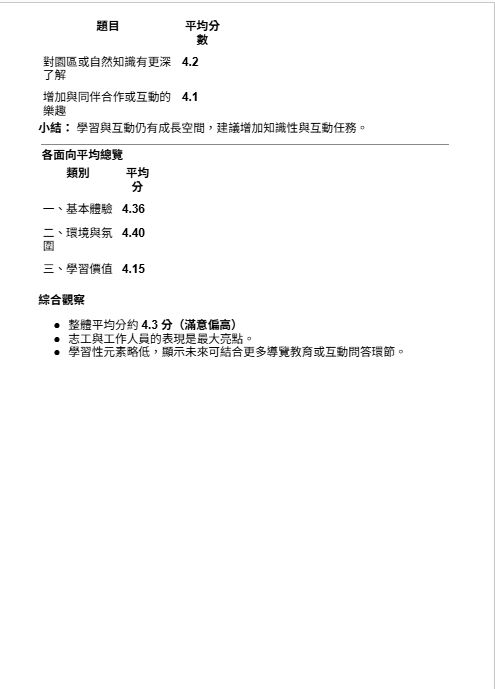
類別平均分數小結論
一、基本體驗4.36活動設計完善、服務態度佳、流程順暢。
二、環境與氛圍4.4氣氛愉快、場地安全舒適,吸引力高。
三、學習價值4.15學習與互動略低,建議增加知識導向任務。
整體平均分4.3 / 5 分整體介於「滿意~非常滿意」,評價良好。
二、開放式問答整理
1.本次花園解謎最讓我感興趣的地方是:
類別代表意見說明
植物與知識學習「認識植物」「原生種」「更了解田尾」顯示遊客重視知識與自然體驗。
解謎與遊戲體驗「解密」「有趣」「每家店家用心出題」活動的趣味性獲肯定。
特定園區特色「羅園藝」「菁芳園」「豐園羊牧場」等在地園區印象深刻。
參觀導覽體驗「能參觀平常未開放的園子」獨特性體驗吸引遊客。
其他/無意見「無」「沒有」等約佔少數,整體滿意度高。
2|您覺得可以改進的地方是:
類別常見回覆建議方向
流程與導覽「動線可更清楚」「說明再明確些」可優化指引與提示標示。
解謎設計「關卡難易可再平衡」「提示過少」增加不同年齡層的挑戰分級。
獎品與集章「獎品數量少」「集點兌換不易」加強集章誘因,提高互動動機。
天候與環境「天氣太熱」「休息區可再多」增設遮蔭休息空間。
其他/無意見「沒有」「無」多數表示滿意,僅少數建議改善。
3|未來希望新增的主題或活動
類別代表意見趨勢重點
花卉主題延伸「花語解謎」「花田參觀」「蘭花」花卉結合導覽與文化教育仍最受歡迎。
親子與動物互動「增加小孩互動」「動物體驗」「貓咪」親子族群明顯,適合設計家庭方向活動。
植物互動與手作「植物互動製作」「原生種」建議開設DIY、拓染等延伸課程。
創新與拓展「拓點」「新增展覽」「多合作」顯示遊客期待活動多元化與跨界。
活力與氣氛「快樂有活力」「期待更熱鬧」活動氛圍備受肯定,期盼延續。
無意見「無」「沒有」「Nil」約半數,顯示滿意現況或無法提供想法。

整體結論:

花園解謎活動整體評價優良,平均滿意度達 4.3 分。
遊客最重視服務態度與現場氛圍,顯示活動執行成熟。
若能加入更多花卉知識與親子互動內容,將能進一步提升教育與參與深度,為田尾建立持續吸引力的品牌活動。

志工參與狀況:
志工人數105人
志工服務總時數:816小時

與雙十連假何處去?彰化縣田尾休閒農業協會將於10月10日至12日舉辦花田祭,今年特別打造「傑克的魔豆花園解謎」主題,民眾可到23個解謎點賞花、拍美照,台灣設計展在田尾鄉也有展區,精彩可期。
聯合報:彰化田尾花田祭來解謎 台灣設計展同步園藝界大老大會師(2025/10/01)

聯合報:彰化田尾花田祭來解謎 台灣設計展同步園藝界大老大會師(2025/10/01)
🌍 大紀元時報:愛鄉 • 愛台灣原生種(2025/10/04)
🌍 LaVie雜誌:2025台灣設計展田尾展區專訪:從原生種出發,找到最貼近島嶼樣貌的植物美學!(2025/10/08)
🌍 自由時報:台灣設計田尾展登場! 台灣原生植物「療癒森林」吸睛(2025/10/11)
🌍 中華農業報:台灣設計展田尾展區 原生植物打造「療癒森林」(2025/10/13)
🌍 互傳媒:2025台灣設計展《田尾行》 花鄉植物市集及論壇熱鬧登場(2025/10/18)
🌍 大紀元時報:臺灣原生種•張書杰「社會設計」倡議(2025/10/20)

留言

發佈留言

發佈留言必須填寫的電子郵件地址不會公開。 必填欄位標示為 *